栃木県総合教育センター ~とちぎ学びの杜~
RSS配信
ホーム
>
参加案内
>
各種展覧会・発表会・コンクール等
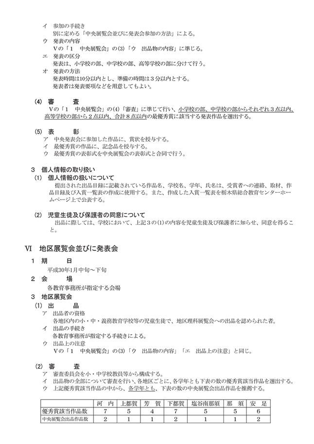
> 第71回栃木県理科研究展覧会並びに発表会
参加案内
各種展覧会・発表会・コンクール等
ブラウザのJavaScriptを有効にしてください。
第71回栃木県理科研究展覧会並びに発表会(平成29年度) (
2017年10月17日
更新)
ブラウザでInternet Explorerをご使用の場合、一時保存ファイルの影響によりホームページを表示しても、画面が更新されていない場合があります。
画面を更新する場合は、F5キーを押して下さい。もしくは、Internet Explorerの「表示」メニューから、「最新の情報に更新(F5)」をクリックしてください。
☆
第71回栃木県理科研究中央展覧会 審査結果
☆
第71回栃木県理科研究中央発表会 審査結果
開催要項等
ダウンロード
開催要項はこちら
参加の方法はこちら
作品指導上の参考はこちら
TOP