栃木県総合教育センター ~とちぎ学びの杜~
RSS配信
ホーム
>
参加案内
>
各種展覧会・発表会・コンクール等
> 第63回 日本学生科学賞 栃木県展覧会
参加案内
各種展覧会・発表会・コンクール等
ブラウザのJavaScriptを有効にしてください。
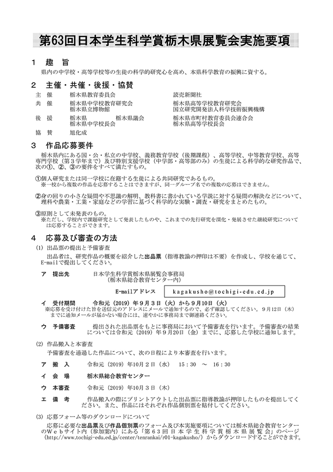
第63回 日本学生科学賞栃木県展覧会 実施要項(令和元年度) (
2019年6月27日
更新)
【出品票・作品個別票 ダウンロード】
第63回日本学生科学賞 実施要項
第63回日本学生科学賞 出品票
作品個別票(貼付用)
TOP