参加案内
- 各種展覧会・発表会・コンクール等
- 第64回栃木県児童生徒発明工夫展覧会 開催要項(平成26年度)
- 第64回栃木県児童生徒発明工夫展覧会 結果報告(平成26年度)
- 金賞受賞作品(平成26年度)
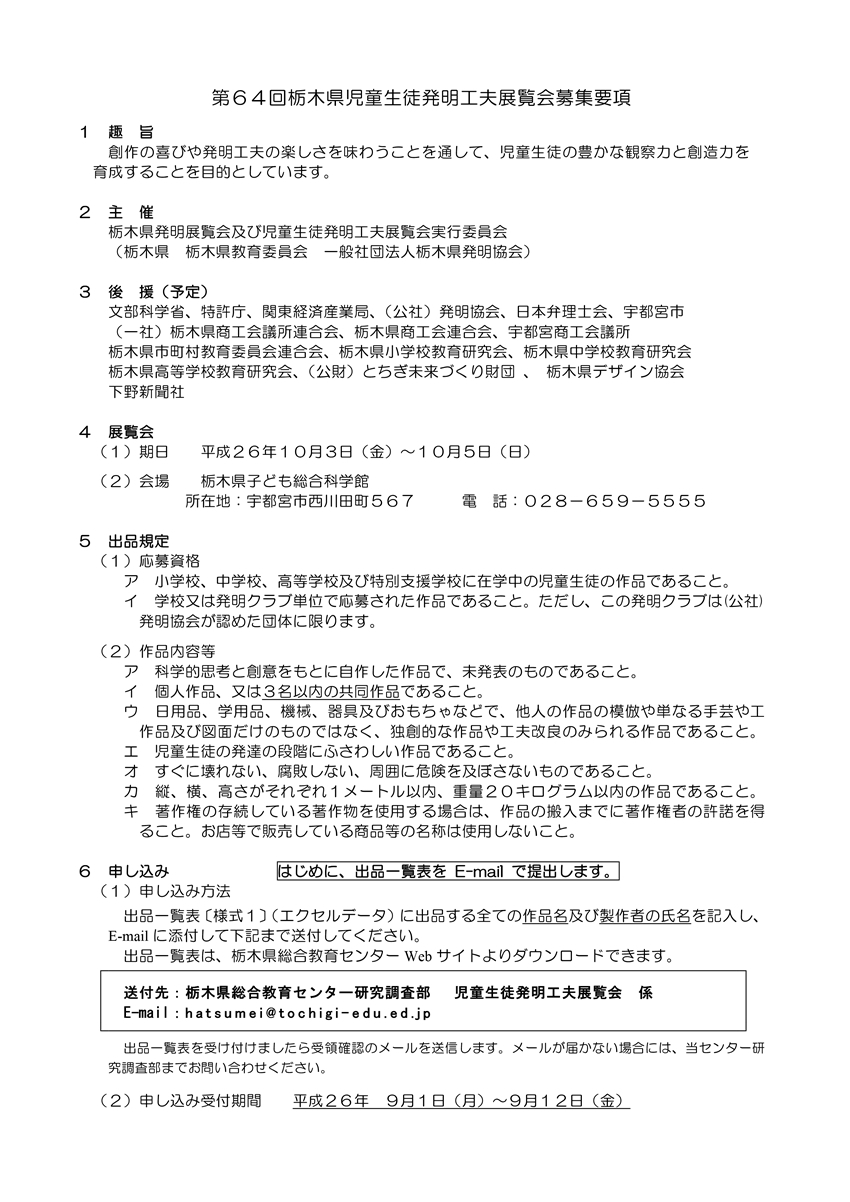
第64回 栃木県児童生徒発明工夫展覧会 開催要項(平成26年度)
-

- 関係書類ダウンロード
-
開催要項、〔様式1〕 出品一覧表、〔様式1の記入例〕 出品一覧表(記入例)、〔様式2〕 作品個別票をダウンロードしてください。
開催要項
PDFファイル(233KB)〔様式1〕 出品一覧表
Excel(24KB)
PDF(14KB)〔様式1の記入例〕 出品一覧表(記入例)
Excel(28KB)
PDF(19KB)〔様式2〕 作品個別票
Excel(22KB)
PDF(15KB) - 第63回 栃木県児童生徒発明工夫展覧会(平成25年度) 受賞作品等
-
おめでとうございます! 全国展に入選しました。
昨年度の本展覧会にて金賞を受賞した作品の中から下記の作品が、第72回全日本学生児童発明くふう展で入選しました。栃木県総合教育センターWebサイトで紹介されていますので、是非ご覧ください。
- 『殺菌歯ブラシケース「真夜中のJe, Je, Je,」』作新学院高等学校
-







